近日,山西省医院协会副会长单位——山西白求恩医院 同济山西医在国家卫生健康委医政医管局指导、健康界主办的第十三届健康界医院管理大会暨2025“健康为民 体验提升”典型案例全国终审会、第九季中国医院管理奖评选等同期活动中,斩获27项荣誉——涵盖6项集体荣誉、19项团案例荣誉及2项个人荣誉,以实干实绩彰显国家区域医疗中心的责任担当,让“同济・山西”共建模式与实践经验成为全国医疗资源优化配置的示范样本。


领军人物领航:创新实践赋能行业发展
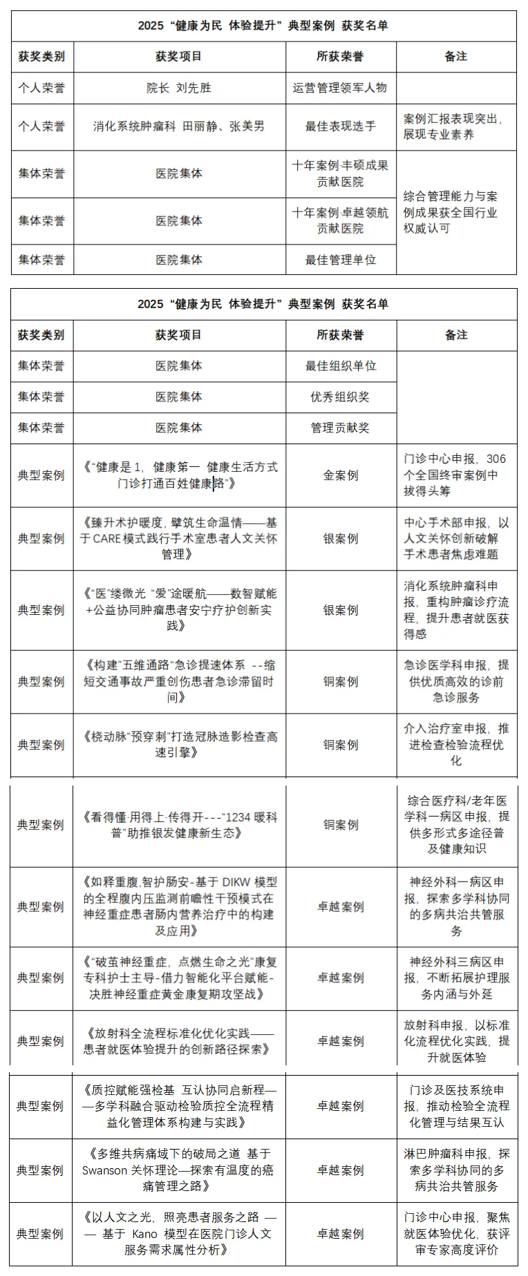
本次大会围绕“以健康为中心”的医院高质量发展核心命题展开交流。山西白求恩医院党委副书记、院长刘先胜凭借在医院运营管理领域的深厚积淀与创新突破,荣获“运营管理领军人物”殊荣,成为行业认可的管理标杆。并在“战略规划”专场,以“人才驱动 转型跨越 助推国家区域医疗中心高质量发展”为题作专题分享。

分享中,刘先胜紧扣“健康中国2030”战略要求,指出人才是国家区域医疗中心建设的核心驱动力,人才的成长与集聚并非单一政策的“单点突破”,而是制度环境、平台支撑、文化浸润协同发力的“系统工程”。为破解人才发展难题,医院打破传统人才工作的惯性思维,构建起“引育并举、机制赋能、平台支撑、文化凝心”的全链条人才生态体系,实现人才“引得进、留得住、用得好、长得快”。
引才育才方面,医院实施“三个一百”工程与“四个一”模式双轮驱动,既面向全国广揽优质博士、博士后等高层次人才,构建“金字塔式”人才梯队;又依托同济医院的优质资源,通过“派驻一名专家、培育一支队伍、沉淀一类技术、发展一个专科”的良性循环,着力培育本土骨干力量。这种“输血”与“造血”并重的模式成效显著,累计引进优秀博士156人、培育博士134人、招收博士后95人,98名本土骨干成长为学科中坚,实现了专家带动人才的乘数效应。
机制创新上,医院以“破立并举”的勇气激发人才活力:打破行政级别与“终身制”,推行临床主任、护士长竞聘上岗,让年轻人才在关键岗位历练成长;优化绩效薪酬制度,强化质量型绩效占比,使人才价值与医疗质量、技术难度、科研贡献直接挂钩,真正实现“优劳优得、多劳多得”,打破了人才成长的“天花板”,有效释放内生动力。
平台支撑层面,医院筑牢“两大基石”厚植人才沃土:一方面加入山西医科大学教学体系,构建“本—硕—博”贯通的全层次医学教育体系,为人才培养注入“源头活水”;另一方面做实山西医学科学院科研职能,建成37个高规格科研平台,获批300名科研人员专项编制,让科研人才拥有“用武之地”。六年来,医院累计获批41项国自然基金项目、654项省级课题,成为平台赋能人才、人才反哺科研的生动写照。
刘先胜强调,建设国家区域医疗中心,最终落脚点是保障“人民健康”。医院始终坚持“人才工作为了人民、人才成果惠及人民”的价值导向,推动人才专业能力转化为群众的就医获得感。在人才引领下,医院累计开展600余项新技术,填补195项省域技术空白,从全省首例双肺移植手术到荧光腹腔镜精准诊疗技术,从肿瘤人文疗护到呼吸危重症救治体系构建,让“大病不出省”从愿景变为现实。2025年,医院医保CMI值(反映就诊病情疑难程度)单月最高达1.413,较共建初期大幅提升,彰显了人才救治疑难危重患者的过硬能力。同时,人才主导服务模式创新,通过推进看病不“烦”、不“愁”、不“堵”,难病不“难”、诊疗更“精”、就医更“暖”等一系列举措,让医疗服务传递出医者的责任与温情。这些实践的背后,是人才对“人民至上、生命至上”理念的深刻践行,是人才价值与民生需求的精准对接。
本届大会上,山西白求恩医院凭借在管理体系建设、行业贡献等方面的突出表现,一举拿下6项重要集体荣誉,分别为“十年案例・丰硕成果贡献医院”“十年案例・卓越领航贡献医院”“最佳管理单位”“最佳组织单位”“优秀组织奖”“管理贡献奖”,充分彰显了行业对该院整体运营管理水平和“人民至上、生命至上”理念践行成效的高度肯定。



案例竞辉:健康为民书写优质服务答卷
长期以来,山西白求恩医院以精细化管理破解运营痛点,以创新举措激活发展动能,在医疗质量提升、资源优化配置、多学科协同等领域持续发力,形成了一批兼具系统性与可操作性的管理模式,获得评审专家组的高度认可。
门诊中心申报的《健康是1,健康第一 健康生活方式门诊打通百姓健康路》案例,在306个全国终审案例中脱颖而出,摘得“金案例”桂冠。该案例秉持“医防融合”理念,打破“重治疗、轻预防”思维定式,整合多学科资源提供一站式健康服务,建立“院内诊疗+社区随访+家庭监测”联动机制,通过线上线下结合的方式推动健康管理融入生活,使就诊患者健康素养提升37%,完美契合“以人民健康为中心”的发展导向。
中心手术部的《臻升术护暖度,擘筑生命温情——基于CARE模式践行手术室患者人文关怀管理》、消化系统肿瘤科的《“医”缕微光 “爱”途暖航——数智赋能+公益协同肿瘤患者安宁疗护创新实践》凭借人文关怀创新与诊疗流程优化,双双荣获“银案例”,展现了该院在医疗服务细节优化与特殊患者关怀方面的突出成效。

荣誉榜单:全维突破彰显综合实力
此次大会是全国医院管理领域的重要交流平台,汇聚千余名行业精英,同期开展的“健康为民 体验提升”典型案例征集活动竞争尤为激烈——全国580余家医疗机构3580余项医疗服务创新项目(其中华北区350余个)经严格的阶梯式遴选,仅306个优质案例入围终审。山西白求恩医院推送45个案例参选,29个入围华北区域赛,12个案例挺进终赛,覆盖大会十大核心板块中的九个,入围数量与覆盖范围位居全国前列,成为少数实现“多领域全面开花”的医疗机构之一。

同期举办的“第九季中国医院管理奖”评选和“综瘤砥柱—综合医院肿瘤中心建设”案例征集评选中,山西白求恩医院同样表现出色:荣获铜奖1项、全国优秀奖4项、典型案例1项、优秀案例1项。
山西白求恩医院表示,一份份荣誉是医院践行“人民健康”使命的见证,更是持续前行的号角。每一项荣誉的背后,都凝聚着全院干部职工的智慧与汗水,彰显着医院干部职工锐意进取、勇于创新、精益求精的时代担当。医院将进一步提炼创新经验、放大示范效应,持续以质量为核心引擎、以创新为发展密码、以民生为根本导向,在学科建设、服务优化、管理升级的道路上勇毅前行。
